球盟会·qmh(中国)-官方网站
网站首页
关于我们
球盟会简介
机构设置
现任领导
球盟会动态
联系我们
团队力量
行政人员
行政人员
化学系
教授
副教授
讲师
教辅
材料科学系
教授
副教授
讲师
教辅
应用物理系
教授
副教授
讲师
教辅
研究生导师
党建工作
党建概况
党建动态
人才培养
本科教学
专业建设
课程建设
教材建设
实验室建设
考研教改
学科竞赛
教学运行
教学成果
研究生教育
专业设置
导师队伍
培养管理
科学研究
科研动态
团学工作
学工动态
教工之家
实验教学中心
中心简介
实验队伍
管理制度
表格下载
大型仪器管理与展示
对外联络
栏目分类
关于我们
团队力量
党建工作
人才培养
科学研究
团学工作
教工之家
实验教学中心
通知公告
学术活动
党务信息公开
教务信息
就业创业
导师
最新文章
12
Nov
兰州大学曾会应教授莅临公司指导交流
09
Nov
中南大学黄健涵教授来院指导交流
24
Oct
中国科学技术大学赵瑾教授来院指导交流
21
Apr
清华大学深圳国际研究生院周光敏副教授...
23
Dec
广州大学刘兆清教授应邀在公司作学术报告
28
Apr
表观遗传调控和染色质重塑在植物逆境响...
热门文章
03
May
修业大学堂第十七期——王晓清教授|现...
07
May
土地利用与生态系统服务功能
10
May
马克思主义基本原理的科学体系及其中国化
13
May
美国农业土壤可持续利用
16
May
污染土壤植物修复与农业安全利用研究
16
May
荒漠生态建设、践行美丽中国
首页
>
学术活动
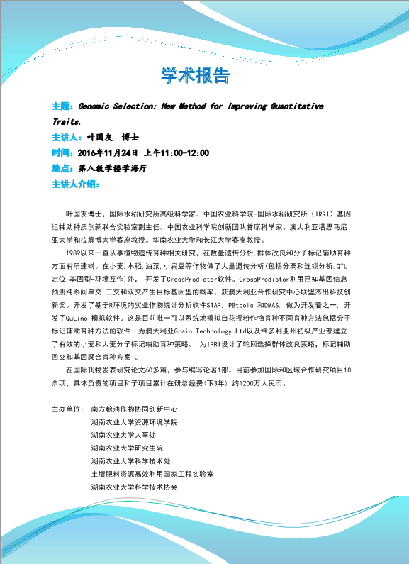
Genomic Selection: New Method for Improving Quantitative Traits (基因组筛选:改良数量性状的新方法)
时间:2016/11/18 16:24:00 来源:球盟会 作者: 点击:
次
点击下载文件:
上一篇:
中国水问题与科学应对
下一篇:
植物水分生理与水孔蛋白